|
# A4 ?1 }2 G& ?8 M
 ( g$ M4 X4 k9 v: `) }6 a& ]
海洋工程建筑是指在海洋(包括沿海、近海、深海等区域)中进行的,以开发、利用、保护海洋资源或满足特定海洋功能需求为目的的工程设施及相关建筑结构的总称。它融合了土木工程、海洋科学、材料科学等多学科技术,需适应海洋环境(如潮汐、波浪、盐雾、腐蚀等)的特殊性,具有高复杂性、高风险性和高技术要求的特点。 8 t' Y0 b/ P& N7 n7 n# |6 \( d
 2 U6 b& @: f2 Z( S
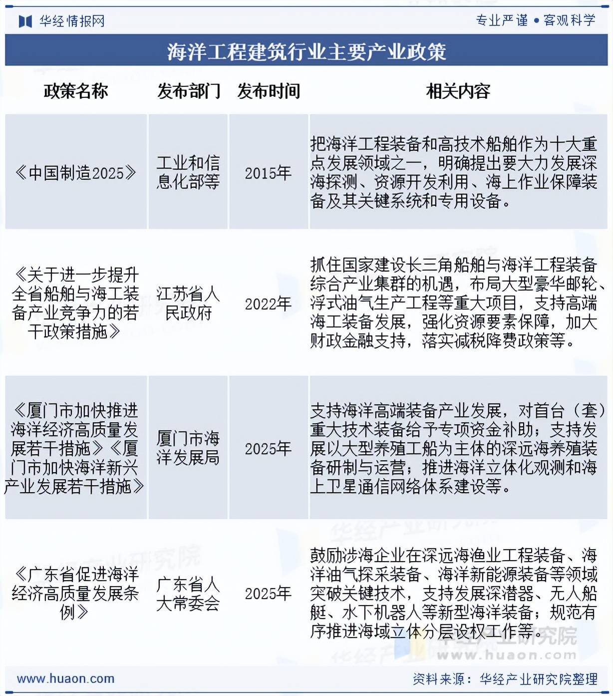
海洋工程建筑行业发展得到了多方面政策支持。国家层面将其列为重点发展领域,为行业指明方向。地方政府如江苏、厦门、广东等地纷纷出台政策,从项目布局、资金支持、技术创新、产业集群建设等方面给予扶持,还注重海洋空间利用和生态保护,有助于推动海洋工程建筑行业向高端化、智能化、绿色化发展。
$ ^9 Z/ B9 g4 j1 X. A8 n  / O8 V3 m$ H- m+ Z. Y9 o
本文节选自华经产业研究院发布的《2025年中国海洋工程建筑行业现状分析及前景展望,更加注重生态环保「图」》,如需获取全文内容,可进入华经情报网搜索查看。 & y! M. t- S- B, G2 H, R, W/ L
根据自然资源部发布的《2024 年中国海洋经济统计公报》,2024 年我国海洋工程建筑业实现增加值 2194 亿元,较上一年增长 5.7%。在这一年里,跨海通道、海洋油气、沿海港口及航道等重大工程稳步推进,如深中通道、黄茅海跨海通道等相继通车。并且,行业内广泛应用绿色智能建设模式,不断提升作业效率与环保水平,整体呈现出持续增长的良好态势 。 ' T; E2 j' w6 [) h' K" w

# D) u% e% B4 x" m* A) S# J+ X 从竞争格局看,国内市场中国有企业凭借资金、技术、资源优势占据主导地位,如在海洋油气开发领域,海油工程国内市场占有率超 60%。民营企业在部分细分领域,如大金重工在海上风电装备制造,竞争力突出。整体市场竞争激烈,且随着行业发展,各企业通过技术创新、拓展业务领域等方式提升竞争力,行业集中度有望进一步提高 。 9 ^9 i' Z, }0 V$ S; g

# W2 \2 w4 S% Y1 Z3 ~ 华经产业研究院为助力企业、科研、投资机构等单位了解海洋工程建筑行业发展态势及未来趋势,特重磅推出《2025-2031年中国海洋工程建筑行业市场需求预测及投资规划建议报告》,本报告由华经产业研究院研究团队对海洋工程建筑行业进行多年跟踪研究,使用桌面研究与定量调查、定性分析相结合的方式,全面解读海洋工程建筑行业市场发展现状、上下游产业、竞争格局及重点企业等相关因素;科学运用研究模型,多维度对行业投资风险进行评估后精心研究编制。 0 b* z# _7 k' j. l0 s
 + d# K, F$ V# }+ H2 E
报告目录
$ v: j ~9 v |. M' q 第一章 海洋工程建筑行业产品定义及行业环境发展分析
, f; {, ^5 |1 \6 g# ^* X 第一节 海洋工程建筑行业产品定义 0 B: C" B) N2 n7 b+ P9 ~; n* h6 o
一、海洋工程建筑行业产品定义及分类 : q3 }! a$ R* a; }* y+ ]$ T6 D/ l
二、海洋工程建筑行业产品应用范围分析
" V4 [' s2 A- {6 Z- D4 n1 I 三、海洋工程建筑行业发展历程 6 l0 C; ~' F# |( }) L3 l
四、海洋工程建筑行业或所属大行业发展地位及在国民经济中的地位分析 # L& Q1 L* f( d+ i: o/ Q
第二节 海洋工程建筑行业产业链发展环境简析 & v- b* `2 F9 ?: V, y; o, g
一、海洋工程建筑行业产业链模型理论
' y, |* w8 C* Z) |8 L 二、海洋工程建筑行业产业链示意图
$ k0 n( g9 x h9 Y0 E5 Y3 N 三、海洋工程建筑行业产业链相关叙述
% M: u. w: q' ^" _' q4 X) A. Y$ _% { 第三节 海洋工程建筑行业市场环境分析
4 t) E# S9 ~# F# k5 O, _# N2 x 一、海洋工程建筑行业政策发展环境分析
8 e! J1 g! h) ]( R1 o3 k9 ~* C/ H 1、行业监管体制分析 ) S- u" Y- i9 d
2、行业法律法规分析
A& S# F! P4 U7 J2 {+ Z 3、行业发展规划分析
. [' U7 p- i0 k6 n* M; c; S 二、海洋工程建筑行业经济环境发展分析
$ e- N% O+ H5 G! c! k/ ?& s 1、居民收入水平
/ i9 i N' Z- m5 N& Y. j% V7 f 2、居民消费水平 + U# d g5 u# p l+ e
3、恩格尔系数情况
! d/ t( W/ y2 E 4、城市化进程情况
* C- N) a4 |9 p8 G! K8 j3 M7 O' e 5、人民币汇率走势 5 f0 ^ f/ k6 |/ A3 z- f$ d/ {
三、海洋工程建筑行业技术环境分析
; L7 I* @# P) Y0 S$ k$ ] 1、海洋工程建筑所属行业专利申请数分析 ' _2 D: d8 N! f/ |$ u5 i8 N% T
2、海洋工程建筑所属行业专利申请人分析
+ r# Y; \. Y* w8 l4 [1 B 3、海洋工程建筑所属行业热门专利技术分析
. x7 T3 O9 W ^7 O! y 四、海洋工程建筑行业技术现状及趋势
' k0 M! j! V4 N# k; G; G 1、海洋工程建筑行业技术流程或现状
5 q6 ]4 }; b5 M7 O& m$ ^" u 2、海洋工程建筑行业技术发展趋势 % _% m+ |; K3 x5 {8 [0 ^2 z1 W
第四节 海洋工程建筑行业宏观经济现状预测分析
/ j! S8 J) g2 S6 T9 B$ ]$ S6 v 一、中国人口分析 0 W$ s& b2 `( ]
二、中国GDP走势 ( A8 A8 O$ F1 ^6 O, m
三、2020-2024年中国经济现状分析 $ i0 A+ ]( E* B& u5 o/ N7 [
四、2025-2031年中国经济预测分析 ; Z+ L5 g% n/ O& c
第二章 2020-2024年海洋工程建筑行业国内外市场发展概述 * r' ]- b5 a% K
第一节 2020-2024年全球海洋工程建筑行业发展分析 ! m. @3 |" [ b/ ]- t. F0 v, e( z
一、全球经济发展现状 ; @, Z) r8 b: ?/ G' R
1、全球经济发展分析
8 i: p2 H5 a$ R+ k/ P 2、全球贸易现状分析
( J4 v8 ?, [4 K2 b 3、全球经济发展趋势分析 / V5 w& R2 L' p9 S p& b
二、2020-2024年全球海洋工程建筑行业发展概述 2 ~+ `% p) G: X3 |: s
1、全球海洋工程建筑行业市场供需情况
$ P# F; N7 ^5 R, `1 Q; J) f; T 2、全球海洋工程建筑行业市场规模及区域分布情况
9 s3 G$ l% Q$ l8 I 3、全球海洋工程建筑行业重点国家市场分析 1 ~' v5 x0 G7 z3 O5 D- R' b
4、全球海洋工程建筑行业发展热点分析 : q1 u: ?2 h0 }
5、2025-2031年全球海洋工程建筑行业市场规模预测
1 E Y: j6 F- c8 B( J, X( E3 Q 6、全球海洋工程建筑行业技术发展现状及趋势分析
0 d. B# ^- ^% |" j2 A8 V% ^8 r 第二节 2020-2024年中国海洋工程建筑行业简述 $ _ M5 _& p& h e' G @
一、中国海洋工程建筑行业生命周期分析
+ `3 m9 ]+ z- {/ \- ^0 m1 L 二、中国海洋工程建筑行业市场成熟度情况 , I i$ d6 j) l* q# p. s
三、中国和国外海洋工程建筑行业对比SWTO
" ]8 c1 K1 u5 b- _ 四、国内海洋工程建筑行业发展优惠政策或措施 . ^6 g3 ^9 ?# e& o
五、2025-2031年海洋工程建筑行业发展前景分析 9 w+ B7 M( J5 _6 P
第三章 2020-2024年中国海洋工程建筑产业运行现状分析 O, @# H# G& J% m# e
第一节 中国海洋工程建筑行业发展状况分析 + o* o8 }( i7 @* Q; \$ ^4 l9 a% z
一、中国海洋工程建筑行业发展阶段
+ N9 ~ K( c9 f: k! A- a3 a- o9 ]! @' P 1、海洋工程建筑行业概述 1 G. e, \3 G7 A9 ]- R
2、海洋工程建筑行业发展热点 % ], `' M& D& H: ?
二、中国海洋工程建筑行业发展情况 3 R7 i7 m9 l8 L
三、中国海洋工程建筑行业价格分析 ! v& U# F) M/ v4 s9 E: G
四、中国海洋工程建筑行业价格影响因素分析 & T' `! l5 y+ ?+ k
第二节 海洋工程建筑行业运行现状分析 9 A4 V% y0 Z4 h5 ^" W. }$ @
一、中国海洋工程建筑行业市场规模 ! Q4 {- {6 t0 @, z' H' T
二、中国海洋工程建筑行业细分市场分析 ; W( m7 y7 J( _6 A5 f Q+ N# P
第三节 2020-2024年中国海洋工程建筑产业发展存在的问题与对策分析 # b9 b+ ?( L: Q. J! T1 n# x {; q
第四章 2022-2024年国内海洋工程建筑行业(所属行业)数据监测分析 & j5 \5 T7 n A/ Y: L7 |1 b _# q/ X
第一节 2022-2024年中国海洋工程建筑行业(所属行业)总体数据分析 1 T; z3 D- y/ s# M0 e
一、2022年中国海洋工程建筑所属行业全部企业数据分析
7 ?& [# H5 g' B. O 二、2023年中国海洋工程建筑所属行业全部企业数据分析
0 `- T6 H& r/ F$ y# T, p* r 三、2024年中国海洋工程建筑所属行业全部企业数据分析 ! \" P. W @- T1 [
第二节 2022-2024年中国海洋工程建筑行业(所属行业)不同规模企业数据分析 " Z: M8 v @- U- n- ]
一、2022年中国海洋工程建筑所属行业不同规模企业数据分析
7 A" @% k+ U- L; H" C 二、2023年中国海洋工程建筑所属行业不同规模企业数据分析 5 Z2 N t& C9 n! b
三、2024年中国海洋工程建筑所属行业不同规模企业数据分析
+ u4 ~" {) f4 I4 D. J 第三节 2022-2024年中国海洋工程建筑行业(所属行业)不同所有制企业数据分析
6 E( D! C8 n, M$ W* o, p0 b 一、2022年中国海洋工程建筑所属行业不同所有制企业数据分析 # V! A$ }& z* I9 C8 R' z
二、2023年中国海洋工程建筑所属行业不同所有制企业数据分析
4 h, D' p6 g0 M! T1 [! y 三、2024年中国海洋工程建筑所属行业不同所有制企业数据分析 7 k) a$ }/ Z- a8 A: Z6 B/ f0 Z
第五章 2020-2024年中国海洋工程建筑产业竞争格局分析 5 a2 E& x' f' n2 D8 X( _5 @
第一节 2020-2024年中国海洋工程建筑产业竞争现状分析
* u' ]9 M9 K1 ^% q4 y 第二节 行业竞争结构分析
r7 W4 \7 N. L: l! G 一、现有企业间竞争 ! Z' Z8 _) c- R7 T" G+ G4 Y
二、潜在进入者分析
- T8 O: E$ h+ b% P9 N4 | 三、替代品威胁分析 : R8 C) m8 }) I1 u- w ]
四、供应商议价能力 3 T. f* \+ _: A4 k. C: n$ H' \
五、客户议价能力
: b6 n O% ]: Y 第三节 2020-2024年中国海洋工程建筑行业集中度分析 ! f1 d4 v' `0 E
一、海洋工程建筑企业集中度分析
& Q& k+ y7 ~, \/ L" x) h 二、海洋工程建筑市场集中度分析 , u4 ^5 l% E8 G6 A
第四节 行业国际竞争力比较
4 u5 Z) z K1 _4 O7 F$ d 一、生产要素
4 [) K1 S7 K% T: h) I 二、需求条件
& x* U9 L2 M. r9 \* f 三、相关产业
8 e0 B- b$ O3 Q2 m 四、企业战略、结构与竞争状态 , o8 A3 U% F, k3 K O9 d
五、政府的作用 3 D2 V, z0 ~1 r, x, x% s
第五节 2020-2024年中国海洋工程建筑产业竞争策略分析
1 V* n5 o" u0 x& D 第六章 2020-2024年中国海洋工程建筑所属行业区域发展分析 % |; P# G% g0 }. ~: T' X; A
第一节 中国海洋工程建筑所属行业区域发展现状分析 $ @7 \% {6 v0 ?, P) b
一、2024年中国海洋工程建筑所属行业区域消费格局
4 s4 U. _' s/ e0 ?5 ?! o) e 二、2024年中国海洋工程建筑所属行业区域品牌发展分析 5 F$ ` V" E/ o2 k3 N
三、2024年中国海洋工程建筑所属行业区域重点企业分析 ! g5 N# j( B- p
第二节 2020-2024年华北地区
3 |% e* I: }/ O& l( B$ N 一、华北地区经济发展现状分析 r0 N- W: [+ V" H% U. C
二、市场规模情况分析
- R7 J% k9 B% }4 }4 c- W; W( g 三、市场需求情况分析 ' V& |$ w$ Y4 J, I; a& A5 P+ i7 ]
四、行业发展前景预测
- B6 Q6 ]2 j% N$ j4 ]3 N 第三节 2020-2024年东北地区 6 t/ e4 }# y) R8 D' ~& |. Q
一、东北地区经济发展现状分析 ; k- L- B6 F0 ?$ Z' ]
二、市场规模情况分析
* n. Q" S! y8 l! R2 j 三、市场需求情况分析
7 M0 e0 P. }8 |4 I' U8 Q 四、行业发展前景预测 , z6 @- o+ x9 y, G( b
第四节 2020-2024年华东地区 ) [# P1 n5 G$ P; d6 l2 q O( q
一、华东地区经济发展现状分析
$ M" c, s* X8 [. p. E* Y- p* @ 二、市场规模情况分析 " p% ~, c, T0 a$ o4 C, @( R' |
三、市场需求情况分析 % c2 M/ n8 e% t# _2 K
四、行业发展前景预测
# ^1 g4 w- \$ a+ @" M: s$ N Z 第五节 2020-2024年华南地区
6 F1 l2 P1 r8 C' |* U 一、华南地区经济发展现状分析
& W% u2 ?9 t: C 二、市场规模情况分析 8 `; R9 @/ v9 Z
三、市场需求情况分析 7 b" a5 F- R. Y' a7 X8 }
四、行业发展前景预测 5 w- N/ Y6 _$ z8 G$ v* J3 x( \
第六节 2020-2024年华中地区 & u$ K+ b: U" Z' ` \
一、华中地区经济发展现状分析
0 Y9 p3 s3 R8 l. q7 D P3 p8 ^* C 二、市场规模情况分析 9 \2 Y* p& Z: U |% b' ~& u
三、市场需求情况分析
- O: Z: u, D& r: x 四、行业发展前景预测
$ y1 i; H$ F9 |& k 第七节 2020-2024年西部地区
, b' t# T, f* [- p6 T: o7 [. L: b' p 一、西部地区经济发展现状分析 / W' s( i3 d S. W7 x5 Y y
二、市场规模情况分析
& O+ _ u* c( {+ q% u E 三、市场需求情况分析 & C% Q4 A' X) x/ m' ?' d" P
四、行业发展前景预测 4 W9 ]6 q3 ?+ p8 v9 u! _
第七章 中国海洋工程建筑行业优势企业竞争力分析
9 g, T4 S5 R# y! K8 _ 第一节 中国交建 & k6 v0 [% g& a: l0 j
一、企业发展基本情况 % a O9 q: j7 v: C @
二、企业主要产品分析
, y' V: n* |- J) E/ F 三、企业经营状况分析 6 N q8 w, r, |- X \) n
四、企业销售网络布局
* P0 J- }9 ~, f7 t: N* X# C 五、企业发展战略分析 4 Y: a& N3 U s$ Q' G' I# G
第二节 中国中铁
5 J) U# i) G5 g% ]7 m5 l& M 一、企业发展基本情况 " x, w) c( } S# {- }1 a
二、企业主要产品分析 5 F( x) Z2 T6 ~5 U0 |( g X9 d, B# ]
三、企业经营状况分析 5 T' T8 s5 R, T" [
四、企业销售网络布局
5 D) p; z; u8 n+ z 五、企业发展战略分析
- [& b" Z, E/ A. {+ }, W 第三节 中国铁建
2 V3 [. E$ c, z0 b% P( k 一、企业发展基本情况 * l+ w( N$ V5 Y# F) D. _
二、企业主要产品分析
$ ~0 n8 z% w3 I# O( Q/ x# y 三、企业经营状况分析
* J2 Y- @& ?9 k* |+ S& ]9 m 四、企业销售网络布局 6 X& w2 V9 L% v$ \0 w2 x8 }5 R' k
五、企业发展战略分析 # n4 F* a7 o, S8 m* f
第八章 中国海洋工程建筑行业投资机会与风险分析
% c9 X# i% w1 y5 ^ 第一节 2025-2031年中国海洋工程建筑产业发展前景趋势预测分析 3 F: g: Q( {3 t5 O- P
一、海洋工程建筑产量预测 & c( q. A) b: f3 S1 y8 |$ _, b$ e' F
二、海洋工程建筑市场规模预测 % M; ~* ^5 a* g6 }, |+ L ^
三、海洋工程建筑技术研发方向预测
- q7 C$ f% P! @# r 第二节 2025-2031年中国海洋工程建筑市场发展预测分析 " d4 Z4 v0 P4 Y0 c0 D$ T) o
一、海洋工程建筑市场需求预测 # i6 }$ Q. D$ k- G$ s
二、海洋工程建筑价格走势分析
, @9 v5 F7 Z( g- D( y, u5 G 第三节 海洋工程建筑行业投资机会分析 ! ^+ h, \$ P& e% ? k+ [/ q: [
一、海洋工程建筑投资项目分析
7 C0 l4 o* c: a- w: R0 y 二、可以投资的海洋工程建筑模式 : ~4 q7 ^$ \* O! d
三、2024年海洋工程建筑投资机会 6 v4 Y# d& |- a# V! [$ q7 ]0 I' ?
四、2024年海洋工程建筑投资新方向
/ A; O" n) M5 Q- o 五、2025-2031年海洋工程建筑行业投资的建议
y0 G1 {6 ?8 ~ 六、新进入者应注意的障碍因素分析
6 p% o7 E% W; A5 \$ Q" {, N 第四节 影响海洋工程建筑行业发展的主要因素
8 _7 g$ m6 R7 E0 L 一、2025-2031年影响海洋工程建筑行业运行的有利因素分析 2 i9 ~7 ]. l9 n9 L
二、2025-2031年影响海洋工程建筑行业运行的不利因素分析
" P" f8 F, X1 a8 \: h 三、2025-2031年中国海洋工程建筑行业发展面临的挑战分析 - |4 V! ~* _! I$ Y5 o: v4 N3 b
四、2025-2031年中国海洋工程建筑行业发展面临的机遇分析 % R- ~4 [0 U: y9 \% w' h0 C0 U
第五节 海洋工程建筑行业投资风险及控制策略分析
; x! W2 i; C8 f& P" Z 一、2025-2031年海洋工程建筑行业市场风险及控制策略 }7 s# X( {' o8 y) c
二、2025-2031年海洋工程建筑行业政策风险及控制策略
# o7 |2 M5 g6 ?1 y 三、2025-2031年海洋工程建筑行业经营风险及控制策略 " Q9 t% h# R* p
四、2025-2031年海洋工程建筑行业技术风险及控制策略 . \ Q" g1 g/ F
五、2025-2031年海洋工程建筑同业竞争风险及控制策略 : w* s+ h: r5 f, ^/ B
第九章 2025-2031年海洋工程建筑行业投资前景分析 ( {# Q9 Z" U" Q( ^+ `. |$ L0 H
第一节 海洋工程建筑行业投资情况分析 ; b4 J) C3 v: v+ q% O& w
一、总体投资结构
# i- H6 I9 L- Z1 O' u W# b 二、投资规模情况 % ~' g6 o" k+ G( t* f7 n3 G+ Y7 C
三、投资增速情况
4 g' M% {" k0 }7 J$ E/ }7 b 四、分地区投资分析
6 Z; R! P6 b5 D& j8 n 第二节 海洋工程建筑行业投资机会分析
- n j( i# D" b7 d2 F1 ~/ O* T; m" [ 第三节 海洋工程建筑行业发展前景分析
; F$ W: f9 `0 U4 x7 P 一、全球化下海洋工程建筑市场的发展前景
3 ^; A* c+ \& C! p 二、海洋工程建筑市场面临的发展商机
# A S- m- O( h5 }( Z 第四节 中国海洋工程建筑行业市场发展趋势预测 * x$ c8 x* W P, l( p# j
第五节 海洋工程建筑产品投资机会 % t) K( Z5 c: S8 j) E" h1 v5 l
第六节 海洋工程建筑产品投资趋势分析 % q) Z2 o$ w5 [" U: Q! V( ?
第七节 项目投资建议 " k/ ]8 `3 P9 k
第八节 中国海洋工程建筑行业市场重点客户战略分析 . P/ n. B6 J% I1 K- `3 Y
第十章 有关建议 5 e5 ^& ]6 n- [( A
第一节 海洋工程建筑行业发展前景预测
2 z) }( `% k: A7 n! A 一、用户需求变化预测
, U6 C+ l4 ]9 B* v& G6 q; V0 b 二、竞争格局发展预测 + s9 z1 i! |1 y
三、渠道发展变化预测
n) j% m# W1 ], e Y% ?3 |" r 四、行业总体发展前景及市场机会分析
( m% O/ f& ^# M3 y6 J7 { 第二节 海洋工程建筑企业营销策略
# }/ h, i" g5 U. v! E4 C8 |9 E6 ~3 N ^ 第三节 海洋工程建筑企业投资策略 : R+ }* Y8 V3 K
第四节 海洋工程建筑企业应对当前经济形势策略建议返回搜狐,查看更多 $ [7 n) S% N4 _8 a5 f
' g- a0 a3 x+ o* i7 R0 T
0 r) s; l! z( H( e% N
" {5 [7 q+ Z4 v- C& F
3 [" N: V0 P2 k6 ]- h7 w |