|
* Y5 u. g! ?4 w- n
 / R+ P" ?% @) p4 X& a" l
导读 3 p. _9 n0 }) M% e
日前,江苏省自然资源厅发布城乡规划编制单位乙级资质认定指南(2024版)。 # f% S; D/ H) y- u
明确:申请乙级资质延续的单位提供近三年主要规划业绩,且不少于5项,新申请资质的单位提供个人业绩。 / q; F# ~4 I+ e. c) J- d' u
为帮助企业交流
: U; {7 A, t2 n* F1 l 各省资质管理政策流程
! w0 T/ ]0 ~7 I g1 T 我们建立了省份群 ; t! f; t+ ?" U9 W' l% y
添加客服即可进入 
% Q5 ^4 U# z& X# _0 } 江苏省城乡规划编制单位乙级资质认定指南(2024版)
# c; [" h! I2 k+ S+ @ 一、适用范围
) v8 w: S/ }3 k) W 江苏省城乡规划编制单位乙级资质(以下简称“乙级资质”)认定包括乙级资质延续和新申请9 X; t1 d/ {* ?& b4 Z; `
8 q; w' q$ y+ F& S- x T6 p% }: |; `
,以及涉及名称、法人、地址的变更,合并分立改制的变更、注销等办理事项。
, \7 x. v7 M# i2 R3 Q
) u( |) G! S, i7 O, a 二、审批依据
7 E2 P/ x, `0 \5 r9 U- ]3 h$ t y 《中华人民共和国土地管理法》《中华人民共和国城乡规划法》《中华人民共和国土地管理法实施条例》《城乡规划编制单位资质管理办法》(自然资源部令第11号)(以下简称《管理办法》)。 ; H! h" R% j' }) I$ n( }" I
. F' I$ Y1 @. U* A3 w+ p& k8 r) U 三、申请条件 * i" G# Q* r: O V0 r' I9 l
(一)根据《管理办法》,乙级城乡规划编制单位资质的申报条件为:
+ P% X' C' Z: ^ 1、有法人资格。 7 u/ k8 C* C3 M: m
+ ~! G& \, \& a U; z% z 2、专业技术人员不少于20人,其中具有城乡规划、土地规划管理相关专业高级技术职称的分别不少于1人,具有道路交通、给水排水、建筑、电力电信、燃气热力、地理、风景园林、生态环境、经济、地理信息、海洋、测绘、林草、地质相关专业高级技术职称的总人数不少于2人;具有城乡规划、土地规划管理相关专业中级技术职称的分别不少于1人,共不少于5人;具有其他专业中级技术职称的不少于10人,其中具有道路交通、给水排水、建筑、电力电信、燃气热力、地理、风景园林、生态环境、经济、地理信息、海洋、测绘、林草、地质相关专业中级技术职称的总人数不少于5人。
9 I: v$ q( n" w% ]5 X1 i; D+ x: U
3、注册城乡规划师不少于3人。
3 w' C0 d; Z- q& }% l
" m, [# i& d! Y8 w9 Y 4、高级职称技术人员或注册城乡规划师可以聘用70周岁以下的退休人员,但不能超过1人。隶属于高等院校的规划编制单位,专职技术人员不得低于技术人员总数的70%;其他规划编制单位的专业技术人员应当全部为本单位专职人员。 ; s. o, B6 `- X: u% M: r
5 s! j5 e2 \$ M' E0 t- F
5、有200平方米以上的固定工作场所,以及完善的技术、质量、安全、保密、档案、财务管理制度。 * }8 B) p3 t' o2 s! Z
( ?9 L# j. N, {( y9 e (二)有如下情形之一的,不予批准: - D% w$ o% z8 m6 Q3 \
1、不符合申请条件的;
) |9 V1 q9 h5 [; y4 v$ j: L, \- @# `3 X0 z+ Q! C! R
2、申请单位提供虚假材料的;
# H) E* Y0 M, N z# l! O, s& x( C, l: [4 p! W
3、违反国土空间规划政策要求的; 9 k* u* Z6 R! o
/ {+ \- o5 Z: X# L7 j" b } 4、违反《管理办法》第二十六条的。 / M2 n& u6 |5 h# ~
8 p1 y5 r8 _5 K* g# m 四、材料要求 0 ^+ i0 v9 F x
(一)申请材料目录 ) G7 r2 G* K6 D5 Y( b& I7 i: R
1、城乡规划编制单位乙级资质申请表。(登录全国国土空间规划行业管理信息系统https://zwfw.mnr.gov.cn/,填写完成单位信息后下载规划编制单位资质证书申请表并签章。)
s" a) h" _8 d7 o0 }7 _* t- j! N' G, t* g2 {
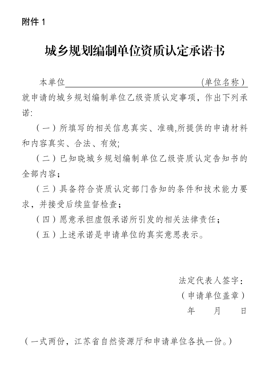
2、城乡规划编制单位资质认定承诺书。(详见附件1) * z o$ ?6 P d7 P* ]4 ~! ~: Q
3、营业执照正、副本,或事业单位法人证书等法人资格证明材料。(隶属于高等院校的规划编制单位应提供高校人事部门出具的隶属关系证明。)
# R. V' W' C n6 C: ? 4、法定代表人的身份证明、任职文件,主要技术负责人的身份证、任职文件、学历学位证书、职称证书等。
: v% H" G* m9 f0 u/ X# E/ y+ l
7 G u4 Q7 D& p: v& g 5、专业技术人员的身份证明、劳动合同、执业资格证明、职称证书、学历学位证书、自申报前连续3个月在本单位缴纳社会保险记录、退休证等证明材料。(专业技术人员职称评审单位与当前供职单位所在城市不一致的需提供原单位离职证明;离职证明应含原单位联系人和固定电话,并加盖原单位公章;70周岁以下的退休高级职称技术人员或者注册城乡规划师应提供退休证明。)
! R. B5 O: J) C2 U& } 6、属地核查表。(申请单位凭盖章后的资质申请表,向所在地设区市自然资源主管部门申请核查,核查表由设区市自然资源主管部门填写、签字并盖章。)(属地核查联系方式详见附件2) & c- }. Z) J+ X- V. v. M( M: k
7、申请乙级资质延续的单位提供近三年主要规划业绩,且不少于5项,新申请资质的单位提供个人业绩,
; }) [' O7 P0 T$ z8 I3 A! e- r) w% r / ]# y" e2 P6 }6 T
业绩材料应包括:
: C {) V) f3 V! u" _3 X- T% U3 W/ T, e* }5 _
(1)至少2名高级职称规划专业人员的下列成果证明材料之一: & s3 X1 `5 n7 X+ c( t8 y/ ]' \
a.作为主要完成人完成的1项以上设区市国土空间总体规划;
# ]+ e6 S: V% J2 M c# t9 K; h
6 K; x* T! ~ z6 k- r b.主持完成的1项以上市县国土空间总体规划;
?8 f4 [) z+ U" R% T
" [% `0 O, t. }! F5 ?6 e% d( P8 c c.作为主要完成人完成的2项以上市县国土空间总体规划;
; C3 f q/ c) c1 k! @0 p9 s u$ N3 }3 m1 _
d.作为主要完成人完成的4项以上详细规划(村庄规划)、专项规划。
; T) G2 x0 B. i+ D& A7 u- D
$ W& ~6 x; q. r" }2 e (2)至少5名中级职称规划专业人员的下列成果证明材料之一:
, C$ V/ v A: z- K8 y# w2 W a.完成的1项以上设区市国土空间总体规划; - A5 L, {$ H' Y, e/ D
b.完成的2项以上县级以上市县国土空间总体规划; . S4 B7 Z- A' c5 g
c.完成的4项以上详细规划(村庄规划)、专项规划; & n# v( f- L5 R& a& _
3 e F5 J9 |6 M7 F c4 `; s d.主持并完成的5项以上乡镇国土空间规划、详细规划(村庄规划)。
3 k- T# F g# R" P: R6 A) @2 ]& C# a/ r
8、工作场所等证明材料,包括:(1)房产证明或租赁合同文件等办公场所证明;(2)单位有关技术、质量、安全、保密、档案、财务、经营等管理制度;(3)其他需要出具的证明或者资料。
1 u3 H7 V2 V4 }( C- o, N! u 9、资质证书有效期内涉及名称、法人、地址变更的,应当在办理相关变更手续后30日内向原审批机关申请办理资质证书变更手续,并提供相关证明文件,包括:(1)资质证书变更申请;(2)变更后的营业执照或者事业单位法人证书; (3)其他与资质变更事项有关的证明材料(含原乙级资质证书)。涉及合并分立改制的,应提供相关证明文件,包括:(1)首次申请资质的全部材料;(2)单位改制、分立、合并、重组等情况说明;(3)城乡规划编制资质证书;(4)事业单位及国有企业改制、分立、合并、重组,需提交上级行政主管部门的批复文件,其他企业需提交股东大会或董事会关于企业改制或股东变更等事项的决议。
3 z" }6 X- l0 J2 a$ W$ t1 ] (二)申请材料提交
$ B! ?- J/ s* i$ v 全流程网上申报
/ p# n7 u) U, `& k2 S3 u8 Z4 {3 f 5 R3 |6 w* J! z2 X5 e
。申请单位应通过江苏省政务服务网提交材料。 5 f# _0 T* M. G' ~8 _& Q
/ }* T: o1 }* K' X
五、申报程序 9 T; k3 n) u; ~: x% z9 t3 W
(一)接收报件和受理
1 D; |1 O; |% [' \* J/ R 申请单位在江苏省政务服务网(www.jszwfw.gov.cn)省自然资源厅综合服务旗舰店在线填报申请资料,上传签章后的申请表、资质认定承诺书原件及有关申请材料,提交申报申请。
5 m/ C$ T2 G3 W# i/ ~( j: ~
- ?$ _' x8 k! _, p6 E+ Q u% D, u (二)办理审批
$ b- K, c# y1 B4 z; \ 材料齐全、符合认定条件的,5个工作日内受理,并同步在省自然资源厅网站(zrzy.jiangsu.gov.cn)向社会公示。材料不齐全或不符合法定形式的,我厅将一次性告知申请人需要补正的全部内容,申请人需在15个工作日内补齐需要补正的全部内容并提交。 # c& C. V) j2 f
(三)发放证书 - T/ w1 J8 \/ l4 A" c
公示期间无异议的由省自然资源厅政务大厅向申请单位代发资质认定证书,并在厅网站公告。 , _! H$ f6 z5 s, h( e5 l
* B+ Q$ F2 v, F( W5 S
六、其他 7 `) p5 ^- I0 X* ?, U
(一)过渡期内(《管理办法》发布之日起至2025年12月31日),我厅核发的乙级资质证书有效期将统一至2025年12月31日。过渡期满后,按原资质管理规定完成认定的乙级资质将按照《管理办法》重新核定5 U8 G: o) d$ u: J
6 H/ X) B8 h" I/ t/ r3 k3 G. }
,具体核定工作有关事宜将在2025年另行通知。
0 D7 F8 `# {/ O+ M r# ^$ ]1 D$ Y" P0 H
(二)咨询电子邮件:jsghzz11@163.com。
" Y1 N+ q. j- x$ L' ]+ ^ 附件: , n1 V2 W# w- N" P8 J2 f$ |
1.城乡规划编制单位资质认定承诺书 2.江苏省设区市自然资源主管部门属地核查联系方式  7 j0 P3 W5 s; z5 k
内容来源|江苏省自然资源厅官网发布
. M$ k( @9 u0 V& u% k2 T 
END政策汇编 | 进省份群 | 资质问答 | 培训课程 请扫描下面二维码 添加客服老师企微 |