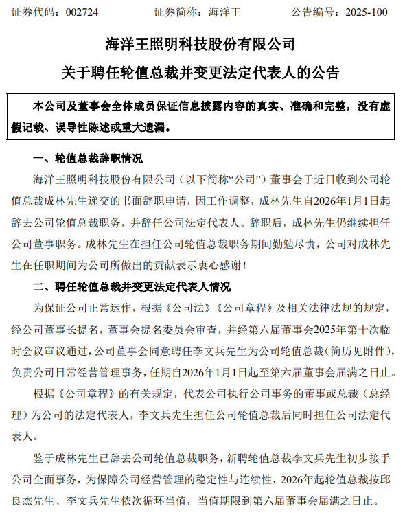
|
% J' C2 \9 M5 Y7 w: Z
2026年开年,LED照明行业在“技术迭代加速”与“成本压力陡增”的双重背景下,头部企业管理层变动备受关注。1月6日,海洋王照明科技股份有限公司(证券简称:海洋王,证券代码:002724)发布公告,原轮值总裁、法定代表人成林因工作调整辞任相关职务(仍保留董事席位),由李文兵接任轮值总裁并同步担任法定代表人,2026年起实行“邱良杰-李文兵”循环轮值机制,任期至第六届董事会届满。这一人事调整并非孤立事件,而是企业适配行业趋势、巩固专业赛道优势的战略选择,折射出照明行业“细分制胜、稳定优先”的发展逻辑。 7 R8 J4 Z% Q7 [2 ]

0 m4 e0 Q/ B3 `3 x0 W( @ r8 Y 一、事件核心:人事变动的“稳”与“续” 0 ^/ ?0 D* R2 E! ^
此次调整核心逻辑在于“平滑过渡”与“能力匹配”,避免人事变动影响业务连贯性,这在行业压力凸显的节点尤为关键。
+ ^2 a2 i3 }, a# H% _6 D  ' k$ v5 e6 g8 @ E) R2 ~. m- o
1.低波动人事布局 4 ~5 o) m! e+ V- d5 D, r0 v
成林辞任后仍任公司董事,可减少决策层认知断层;新轮值总裁李文兵为内部晋升,2008年加入海洋王后,历任一线服务、核心业务管理、战略规划等10余个岗位,对石油石化、电网等专业照明赛道有深刻理解,能快速衔接经营管理,规避外部空降高管的适配成本。数据显示,李文兵持有公司30000股股份(占总股本0.0039%),与核心股东及高管无关联关系,决策独立性有保障。 - } p6 b" n" f) r
2.轮值机制应对行业不确定性 H' W( n) k8 W
“邱良杰-李文兵”循环轮值机制在照明行业较为少见,却精准契合行业现状。2026年LED行业面临多重挑战:据证券时报、中国经济网报道,2025年COMEX黄金最大涨幅66%、伦敦现货白银涨幅超120%、铜价同比涨超36%;同时AI+照明、光健康等新赛道崛起,区域市场差异显著。轮值机制可实现决策互补,更灵活应对行业变量,但也需警惕潜在风险。 $ F# i( v0 a( C2 e
参考华为轮值制度的实践经验,该机制可能面临两大挑战:一是决策效率问题,若两位轮值总裁在战略优先级上存在分歧,可能延误新赛道布局的关键窗口期;二是执行连贯性风险,轮值交接过程中,核心业务的推进节奏可能受短期调整影响,尤其在专业照明客户合作周期长、需求稳定的特性下,管理层风格变动需精准把控尺度。对海洋王而言,如何通过明确的权责划分与沟通机制对冲上述风险,将成为轮值机制能否持续发挥效用的关键。
+ G0 d& W. S. r8 R/ [% I7 G- { 二、基本面支撑:专业赛道筑牢竞争壁垒
' ]6 _4 U: |& q  - J& [6 |: b& s( i% i& C
管理层变动的底气,源于海洋王稳固的基本面。2025年前三季度,公司实现营业收入11.21亿元(同比增2.46%),归母净利润5479.29万元(同比增4.83%),扣非归母净利润1815.13万元(同比增7.21%),扣非增速高于营收增速,凸显主营业务盈利能力提升。截至9月末,公司资产负债率17.4%,远低于行业平均35%,财务结构健康,为应对成本压力、投入研发提供充足空间。 9 H- H I: \- p& [& j& k
作为深耕专业照明的龙头企业,海洋王避开中低端价格战,聚焦电网、石油石化、低空交通等核心赛道:推出LIMS智慧照明系统及“照明+物联网”解决方案,适配智慧港口等场景;针对低空经济推出专用LED照明系统,散热性能优化,已应用于深圳、上海智慧低空交通网络;海外业务覆盖50余个国家和地区,在高温、防腐等技术领域提供定制化方案,契合全球行业发展逻辑。
0 G9 \( E, a- _ g! J' g; { K. Q" i+ c 三、行业视角:人事调整适配双重挑战 2 l% j, k: N7 ~6 z' e' R, e

0 _* Z" x7 r! h2 T7 b% ~4 q* n 海洋王的人事变动,是LED照明行业“成本压力加剧”与“技术迭代加速”的缩影。2026年行业两极分化明显:中低端企业因原材料涨价被迫提价,利润空间受挤压;而专业赛道企业凭借高溢价产品与定制化方案突围。需谨慎解读的是,尽管Frost&Sullivan《2025-2030全球光健康市场报告》预测健康照明年均复合增长率将超15%,但这一数据需结合行业现状客观看待。当前LED照明行业存在标准不统一、检测体系不完善的问题,部分细分领域可能出现“伪创新”产品挤占市场,实际能兑现高增长的企业或集中于具备核心技术与合规能力的头部阵营,中小品牌若盲目入局,恐难分享赛道红利。低空照明等新赛道虽增速显著,但同样面临技术标准缺失、场景需求尚未完全释放的不确定性。 " }/ q, |1 N, t
此次调整的战略指向性明确:李文兵在成本管控、供应链优化及战略规划上经验丰富,既能对冲原材料涨价影响,又能推动“照明+物联网”等技术商业化落地;同时内部晋升的管理层更熟悉核心客户需求,保障长期合作稳定。 , U3 \4 F1 y, r. [" s8 \
四、行业启示:细分赛道与稳定管理成突围关键
/ B- l+ t! e$ Y! Z& w8 C% p* p3 |: H  9 t" l! i1 v" T: p0 {
海洋王的案例为照明行业提供重要启示:行业从规模扩张转向价值创新阶段,核心竞争力已转向“细分赛道卡位+管理层稳定性”。 " g' D# [, z4 }( \
通用照明市场饱和,光健康、低空照明等细分领域仍处高增长期,据Frost&Sullivan《2025-2030全球光健康市场报告》预测,健康照明年均复合增长率将超15%,聚焦这些赛道可避开价格战;照明行业技术迭代快、客户合作周期长,内部晋升或稳定轮值机制能保障战略延续性;技术研发是核心动能,海洋王拥有2000余项国内发明专利、300余项国际发明专利,印证了价值增长依赖技术升级的逻辑。
2 i3 G4 Y1 F/ F8 z 结语 P4 F+ s7 J6 K% u* P- L3 X3 n
2026年LED照明行业机遇与挑战并存,海洋王的管理层调整,是基于行业趋势与自身基本面的战略选择。但需明确的是,这一调整并非万能解,轮值机制的成效仍需时间检验,而行业分化的烈度可能超出预期——结合2025年PCB巨头通元精密破产等案例来看,未来3-5年,照明行业“强者恒强”的马太效应将进一步凸显,缺乏技术壁垒与现金流管理能力的中小企业,即便聚焦细分赛道,也可能因行业竞争加剧而被淘汰。 9 j7 @& a0 s9 M" M1 w$ W; Y
未来行业竞争将是细分赛道卡位能力与战略执行稳定性的较量,而企业能否在技术研发、风险管控上形成闭环,将成为穿越行业周期的核心筹码,具备这三大优势的企业,才能在行业分化中真正脱颖而出。返回搜狐,查看更多
V7 S# m+ y# \/ `
$ I# y, C/ ^4 h1 v; {! j2 Z
7 O% E# D/ A) @3 Q6 S& ]1 K
/ r; _. y6 F" }5 T" Z7 B# A7 z- h( r6 Z% _
|