|
' U, ~: P0 Z9 h( M7 G- F+ v  9 r( C( J9 A" S$ t0 X, _1 j
 % ~! \" q3 A. A( D

0 G5 C- B) T7 H) }- T 当前,受资源环境、市场驱动和国家政策的影响,海洋牧场日益与海洋生态修复、海上新能源开发、海洋生态旅游、海洋科教文化等融合,形成了“渔业+”“生态+”“休闲+”“新能源+”等多元化的海洋牧场发展模式。
7 H; J/ `# N* H( I2 {* q0 d, b  一、“渔业+”模式
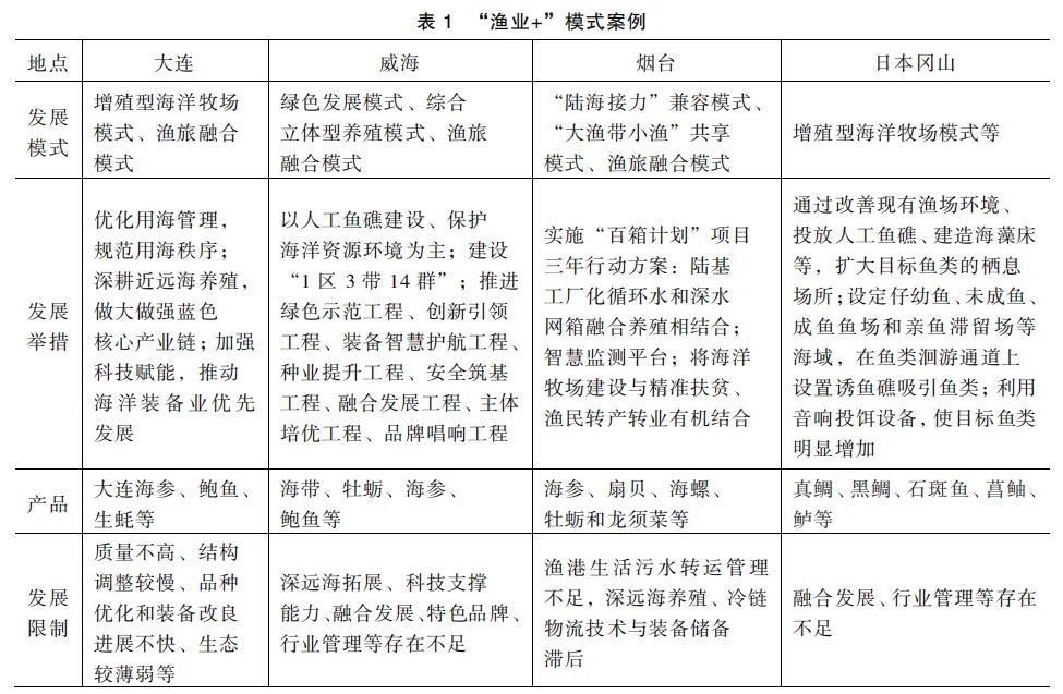
* w) W/ E8 B1 U( E# Q- N1 L  “渔业+”模式海洋牧场是指以渔业增养殖为主,通常在近海沿岸地区,主要采用投放人工鱼礁、增殖放流、生态养殖等方式进行养殖,这类海洋牧场的海产品包括鲍鱼、海参、梭子蟹、海胆和一些鱼类等。按发展模式划分,“渔业+”海洋牧场可分为以大连等城市为代表的增殖型海洋牧场模式、渔旅融合模式,以威海等城市为代表的绿色发展模式、综合立体型养殖模式等和以烟台等城市为代表的“陆海接力”兼容模式、“大渔带小渔”模式等和以日本冈山增殖型海洋牧场模式等,具体如表1所示。6 w0 b: N8 `: q4 u% ^0 U9 A

2 c3 s K; R. W0 b- B& m6 m 
D: F! b* B& ^+ w& e) \6 i. L △日本冈山增殖型海洋牧场 + L b: S0 Y; j, B, X" T+ w6 I

; K0 ?3 ~% O; L2 U( ~  二、“海工+”模式
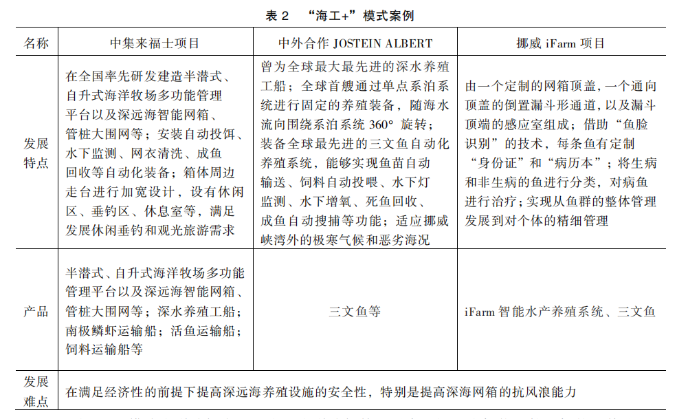
' y1 }( u. p& D! E “海工+”模式海洋牧场主要以发展海洋牧场管理平台、深远海智能网箱、智慧型养殖工船等自动化装备海洋牧场装备,将这些高端装备应用于海洋牧场建设,主要目的在于发展海洋科技的同时,开展深远海养殖,协同发展休闲文旅、新能源等产业并使各产业相互促进、互相 衔接。“海工+”模式海洋牧场包括中集来福士海洋牧场项目、中外合作 JOSTEIN ALBERT项目和挪威iFarm项目等,具体如表2所示。
+ I: Q7 W8 B& P2 K 
) ?4 ~4 O1 |5 G- D1 \+ g6 Q: |6 b 
! g+ L* t$ w" [5 K △JOSTEIN ALBERT养殖工船(图片来源:工信微报) $ R/ l' [4 X) o9 q$ z8 t

6 q3 E$ k5 w% a) f  三、“生态+”模式
' ] v3 |% O4 D0 R. y' {  " K2 p( F: V- d: X# r7 D5 W, e& o
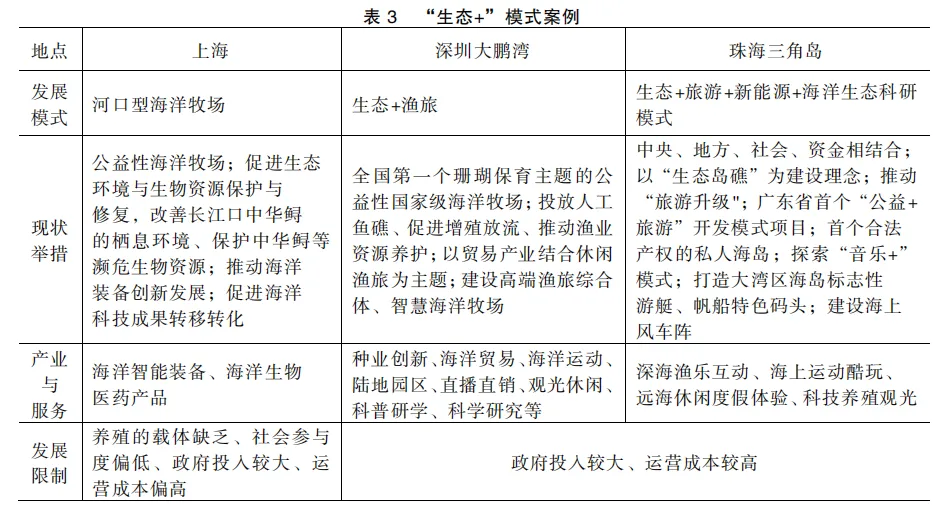
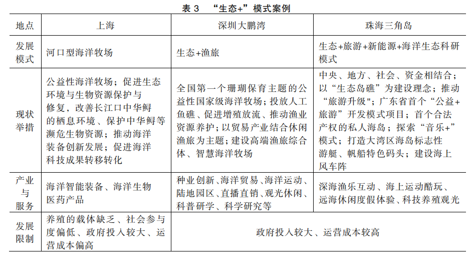
生态养护型海洋牧场主要以海洋环境生态保护与修复为主,主要目的在于完成生态修复,即恢复海洋生物的天然生态环境,保护濒危物种,使海洋生物自然繁衍生长,在此基础上,协同发展旅游开发、公共服务、新能源等产业并使各产业间相互促进、互相衔接。“生态+”海 洋牧场包括上海河口型海洋牧场建设模式、深圳大鹏湾的“生态+渔旅”模式和珠海三角岛的“生态+旅游+新能源+海洋生态科研”模式,具体如表3所示。
. q1 p S' ~' z" x- V 
- s& E# S: _: H1 \0 h& O) H+ [: H  * @6 W2 \2 ?, n, S4 T3 _
△珠海三角岛(图片来源:风景园林网)
( P0 ^+ E" Q( D% h' ^. O ?  0 s3 w- i- j) h; R5 }4 K
 四、“休闲+”海洋牧场
/ ^" D: T& U& c; t  0 I8 U9 u g* }
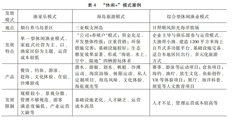
休闲型海洋牧场主要以发展休闲渔业为主,通常依托渔村、渔港等,将休闲娱乐、科学探索、观光旅游、生态保护、文化传承、餐饮服务与海洋牧场建设相结合并促进共同发展,是产业融合型发展业态。当前休闲型海洋牧场主要有以烟台养马岛景区等为代表的渔家乐模式,以三亚蜈支洲岛为代表的海岛旅游和以日照顺风阳光海洋牧场为代表的综合型休闲渔业模式,具体如表4所示。
7 d0 ~( N' N, m  ' \4 b/ ?) T1 D& M2 W% v' K$ O$ O

: k) p# |4 i1 F5 x" ]7 T0 z △三亚蜈支洲岛(图片来源:海南日报)
2 Z* y& c# g1 S6 d9 b$ I( G W, a 
* n* K1 R2 O& {8 U# D" b/ l, N' h- m  五、“新能源+”海洋牧场2 a* k+ O- q0 X2 i% [
 1 h0 n/ G3 ]0 T6 Y/ Y" z# W7 Z
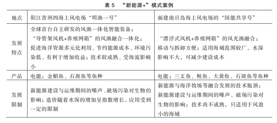
“新能源+”海洋牧场指在海上风能、太阳能等新能源建设区域,配置养殖平台、养殖网箱、养殖工船等,开展海洋养殖、休闲旅游、海洋观光、海上住宿等海洋牧场活动。“新能源+”海洋牧场是现代农旅业与新能源产业融合跨界发展的典型代表,有利于实现海洋资源的多元化利用与生态经济的协同发展,是可持续发展的重要领域,具有广阔的发展前景,如表5。 9 g/ K5 f. @9 A9 L7 _% S6 W' D8 M

. g) ]& x) i2 N2 v  fill=%23FFFFFF%3E%3Crect x=249 y=126 width=1 height=1%3E%3C/rect%3E%3C/g%3E%3C/g%3E%3C/svg%3E) 3 `+ K9 e! B5 O) p, J6 o1 |! y1 b7 s
△“明渔一号”(图片源于:明阳集团) ! _6 d/ }/ a& d5 c
 fill=%23FFFFFF%3E%3Crect x=249 y=126 width=1 height=1%3E%3C/rect%3E%3C/g%3E%3C/g%3E%3C/svg%3E)
" y3 V, v. J- n1 g △“国能共享号”(图片源于:龙源电力)
* K. t) A( t# `1 k2 b  0 b; }; \; h) d+ W5 P
 ; p9 R/ S% v0 O- q( ]' a, f
作者简介 5 n, _2 B/ f8 d) b5 X
易卫华:广州市社会科学院农村研究所,研究员,研究方向为农业科技创新、渔业经济管理
) @; I! }: K+ `0 r$ }( O) W; s9 q 李思阳:广州市社会科学院农村研究所,在读硕士研究生,研究方向为工商管理、渔业经济管理 3 Y: Y4 J5 K; \+ a

- _. ]" Z, n. o. N9 k# e) B& r: ?2 l 来源:海洋开发咨询
9 n( ]6 C. q2 @% x2 @+ L6 X 
$ I$ c( @- [0 C
' E0 L) `' u" X: D \- |1 p/ S! a w' d% c& j& |) T
8 ^/ o' G: y* ^* @) N* x
' M! n3 _, E- M" n+ F2 \; f |