|
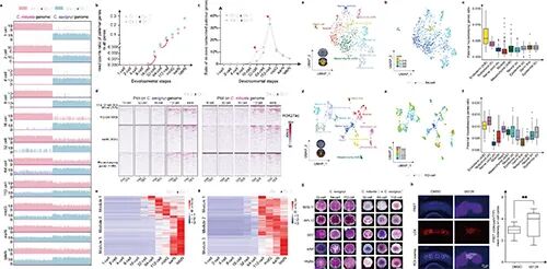
$ g6 N8 Q. S2 {# q  近日,中国海洋大学方宗熙海洋生物进化与发育研究中心董波教授团队等在Nature Communications发表以“Temporospatial hierarchy and allele-specific expression of zygotic genome activation revealed by distant interspecific urochordate hybrids(利用远缘杂交海鞘体系揭示合子基因组激活的时空动态及等位基因偏好性表达特征和机制)”为题的研究论文。科研团队巧妙构建了远缘杂交海鞘体系,通过单细胞转录组等技术揭示了重要进化节点尾索动物海鞘合子基因组激活表达的时空动态模式,提出了合子基因组激活与细胞命运及机械性能紧密关联的新观点。早期胚胎发育依赖于卵子来源的RNA和蛋白,而合子基因组保持沉默无转录发生。在受精卵分裂到一定时期后,合子自身的基因才开始表达,这个过程被称为合子基因组激活(zygotic genome activation, 简称ZGA)。合子基因组激活是动物早期胚胎发育的重要事件,也是发育生物学的研究热点。近年来,利用模式动物开展了一系列关于合子基因组激活过程及调控机制的研究并提出了多个不同的调控模型。然而,目前为止,模式动物中揭示的合子基因组激活的不同模型仍然无法统一。迫切需要了解更多物种特别是重要进化节点生物的ZGA特征。但由于母源与合子基因难以区分,限制了ZGA在非模式动物,尤其是关键进化节点动物的研究,这一模式技术屏障亟需破解。海鞘属于脊索动物门尾索动物亚门,是与脊椎动物亲缘关系最近的一支。作者研究发现,两个已经分化上亿年的物种(玻璃海鞘和萨氏海鞘),可以通过人工授精进行种间杂交并获得可以发育的杂交胚胎。而杂交胚胎父母本基因序列差异巨大,恰好可以作为天然遗传标签进行父母本基因的区分,为研究合子基因组激活表达提供了一个独具特色的理想研究系统。 8 X5 U7 w# B) J, r0 J% m
图1. 海鞘杂交系统构建及早期胚胎发育 科研团队分别构建了正交(玻璃海鞘为母本,萨氏海鞘为父本)和反交(萨氏海鞘为母本,玻璃海鞘为父本)杂交胚胎体系,通过转录组和单细胞转录组测序发现,在时间尺度上,海鞘ZGA最早发生在8细胞期,之后经历初级(minor ZGA)和主要激活(major ZGA)两个阶段。在空间尺度上,不同细胞类型具有明显差异的父本基因占比,内胚层细胞和脊索细胞在64细胞期和112细胞期均明显高于其他细胞类型,暗示其更早地启动了合子管家基因的激活。作者通过原位杂交实验也验证了这一发现。数据比较显示,这种细胞命运差异的ZGA启动模式既不遵循传统的母源时钟模型也不适用于核质比模型。进一步研究发现,海鞘合子基因的空间表达与胚胎早期发育的不同细胞谱系的细胞机械刚性呈现紧密相关性。这一猜想得到了胚胎早期发育的细胞谱系抑制实验以及动物活体的细胞刚性机械力测量实验验证。由此,作者提出了ZGA与细胞命运及机械性能紧密关联的新观点。 ; q5 U) v% _0 _6 v
图2. 海鞘合子基因组激活的时空表达模式 二倍体(或多倍体)生物等位基因具有等位基因特异性表达(allele-specific expression,简称ASE)现象,对胚胎发育和性状功能有显著影响。研究成果利用杂交海鞘对父母本基因区分的优势,对ZGA过程中的ASE开展了研究发现,海鞘中的ASE表达更加倾向于物种偏向(即正反交体系中均是来自玻璃海鞘或萨氏海鞘一方的基因表达更高),而非父母本倾向(即正反交体系中均是来自母本或者父本一方的基因表达更高)。这一结论揭示DNA层面的遗传因素可能更广泛地影响了杂交海鞘中等位基因的表达不平衡。进一步分析和实验发现,顺式调控元件差异是造成ASE偏向表达的重要调控机制。该研究成果为深入认识动物合子基因组激活的调控机制及演化历程提供了重要科学参考,也为非经典模式生物开展进化发育生物学研究提供了新的思路和新的视角,受到国际同行给予的高度评价,并被收录到Nature集团出版的Developmental insights from non-traditional model organisms专辑。 : ~" ?0 C+ ^0 d0 P- c6 `. e
图3. 独特杂交海鞘系统揭示脊索动物合子基因组激活时空动态新模式 研究成果得到了国家重点研发计划专项、崂山实验室科技创新项目、国家自然科学基金和山东省泰山学者等项目资助。中国海洋大学方宗熙海洋生物进化与发育研究中心董波教授、昆明理工大学陈凯教授、成都中医药大学冷梁教授为论文的共同通讯作者,中国海洋大学方宗熙中心隗健凯副教授、博士生张薇、硕士生江安、博士生彭鸿哲,昆明理工大学博士生张全勇为论文共同第一作者,中国海洋大学方宗熙海洋生物进化与发育研究中心王师教授团队、中国科学院数学与系统科学研究院王雷教授团队参与了本项研究工作。论文链接:https://www.nature.com/articles/s41467-024-46780-0本文来源:中国海洋大学 9 c. {4 T2 U" K8 e
1 T. h6 u; V% {; F8 u% n: f! ?
5 i @+ e2 a) @0 z' P+ H. O
, \5 r2 {, M3 i" q
" Q1 u' r5 w3 W! q8 [! e( L8 r/ | |